必威西汉姆联官网首页

走进必威西汉姆联官网首页

必威西汉姆联官网首页,,,,, ,,是一家以儿童药为主业的上市公司。。。。 。公司起劲践行“儿童大康健战略”和“精品战略”,,,,, ,,致力于打造中国儿童大康健工业的领军品牌。。。。 。

投资者关系

必威西汉姆联官网首页药业始终关注投资者权益,,,,, ,,一直完善公司治理,,,,, ,,提升服务水平。。。。 。公司提供了多种相同途径清静台,,,,, ,,希望实现与投资者的良性互动。。。。 。

必威西汉姆联官网首页资讯

必威西汉姆联官网首页药业起劲践行“儿童大康健战略”和“精品战略”,,,,, ,,致力于打造中国儿童大康健工业的领军品牌。。。。 。

生产与研发

必威西汉姆联官网首页药业在海南、北京、河北、辽宁、广东等省市拥有五大高度自动化、智能化的生产基地,,,,, ,,并已在广东中山建设了切合欧盟标准的新生产基地。。。。 。公司拥有先进的研发装备和优异的研发步队,,,,, ,,累计投入研发资金数亿元。。。。 。

市场营销

必威西汉姆联官网首页药业在海内拥有近千个代理商,,,,, ,,凌驾4万个销售终端,,,,, ,,并拥有一支富有专业精神、实战履历富厚的营销团队,,,,, ,,营销网络笼罩天下。。。。 。

产品专区

必威西汉姆联官网首页药业深耕儿童用药市场多年,,,,, ,,形成了完善的产品名堂,,,,, ,,拥有以“必威西汉姆联官网首页”为主品牌的儿童药品集群,,,,, ,,推出了以“瑞芝清”、“必威西汉姆联官网首页松”、“必威西汉姆联官网首页泰”、“金立爽”等为代表的独具必威西汉姆联官网首页特色的明星产品。。。。 。

社会责任

2011年,,,,, ,,必威西汉姆联官网首页携手中国儿童少年基金会配合建设“必威西汉姆联官网首页红面庞基金”,,,,, ,,通过红面庞图书馆捐建、儿童康健关爱、爱心家访、物资捐赠等多种形式的公益行动,,,,, ,,惠及万万儿童。。。。 。

事情在必威西汉姆联官网首页

必威西汉姆联官网首页药业人才生长以“学习、提升、立异、生长”为指导,,,,, ,,遵照“企业以人为本、人才生长以用为本”的科学管理理念,,,,, ,,为员工合理设计职位生长序列,,,,, ,,搭建流通的员工职业生长通道。。。。 。

客户服务

必威西汉姆联官网首页将秉持“真诚、关爱、立异”的企业精神,,,,, ,,以专注儿童康健为己任,,,,, ,,致力于清静、有用的儿童药物研发,,,,, ,,做先进科技应用于儿童康健产品与服务领域的先行者,,,,, ,,做儿童康健生涯、康健生长的推动者和守护神。。。。 。

您的位置是:首页>必威西汉姆联官网首页资讯>必威西汉姆联官网首页动态
必威西汉姆联官网首页动态Honz news

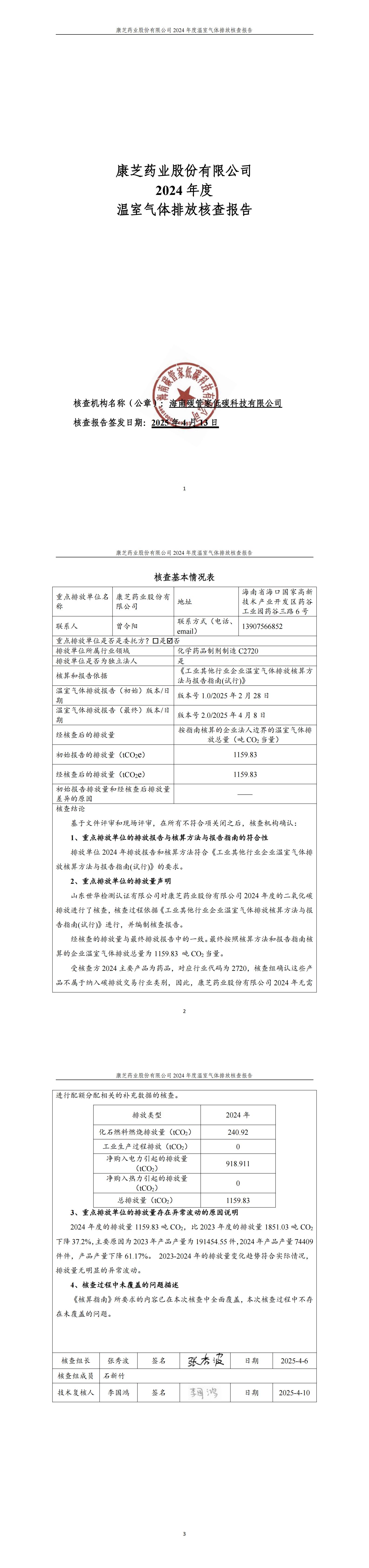
必威西汉姆联官网首页海南基地2024年度温室气体排放核查报告

BETWAY·必威(西汉姆联)官方网站-West Ham United

微信公众号:honzpharma

Copyright ?必威西汉姆联官网首页 All rights reserved 琼ICP备2024039156号-1
(琼)网药信服务备字(2022)第095号(琼)-非谋划性-2022-0022 Powered by vancheer
【网站地图】【sitemap】